
Article audio
Listen to a generated narration of this post.
We often think of air pollution as a threat to our lungs, but emerging research suggests its impact may reach far beyond the respiratory system. What if tiny particles in polluted air could damage the lining of your gut and, through this, trigger inflammation that harms your heart’s blood vessels? A recent study in mice explores this intriguing gut-heart axis, uncovering how fine particulate matter (PM2.5) exposure might lead to cardiovascular injury by compromising the intestinal barrier.
TL;DR
- Exposure to fine particulate matter (PM2.5) in air pollution causes inflammation and structural damage in the aorta of mice.
- This vascular injury is associated with disruption of the intestinal barrier, allowing bacterial toxins to enter the bloodstream and amplify systemic inflammation.
Cardiovascular disease (CVD) remains a leading cause of death worldwide, and air pollution, especially fine particulate matter known as PM2.5, has been linked to increased CVD risk. PM2.5 particles are small enough to penetrate deep into the lungs and enter the bloodstream, triggering inflammatory responses. While the connection between PM2.5 and heart disease is recognized, the precise biological mechanisms remain unclear. Recent attention has turned to the gut — specifically, the intestinal barrier that normally prevents harmful substances from leaking into the circulation. Damage to this barrier can allow bacterial components like lipopolysaccharides (LPS) to escape into the blood, promoting systemic inflammation that may harm blood vessels. This study investigates whether PM2.5 exposure leads to intestinal barrier dysfunction that contributes to aortic injury in mice.
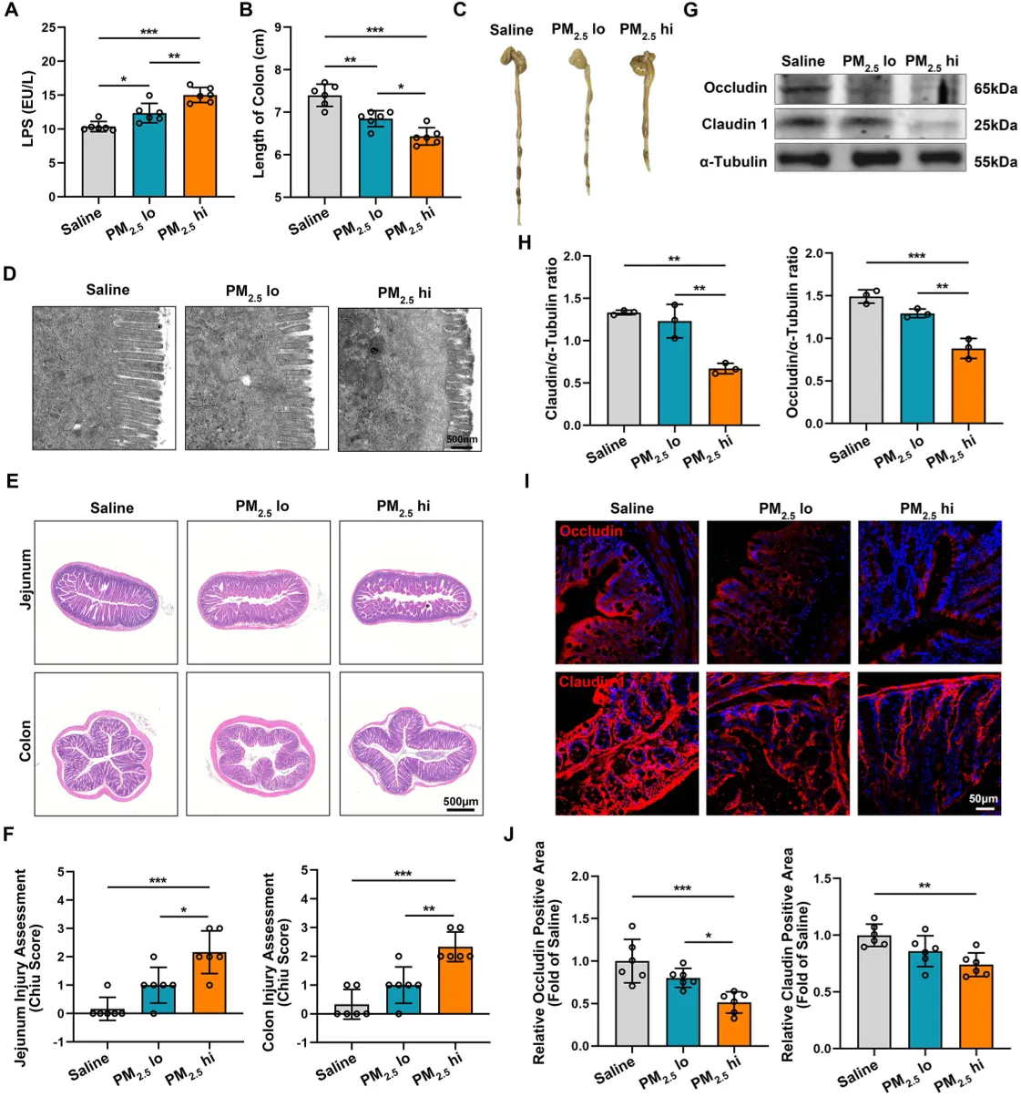
Researchers exposed female BALB/c mice to PM2.5 particles via intratracheal instillation at two doses (2.0 mg/kg and 4.0 mg/kg) daily for seven days. After exposure, the mice’s aortic tissues were examined for inflammation, fiber structure, and fibrosis using specialized staining techniques. The team analyzed immune cell populations in blood by flow cytometry and measured inflammatory cytokines and bacterial toxins in serum. To assess intestinal barrier integrity, they used electron microscopy, immunofluorescence, and protein analysis of tight junction components (claudin-1 and occludin). Additionally, bioinformatics tools helped identify genes and pathways involved in the observed vascular inflammation.
The study found that higher doses of PM2.5 caused significant inflammatory cell infiltration in the aorta, disruption of elastic fibers, and increased collagen deposition — signs of vascular injury and fibrosis. Immune profiling revealed elevated inflammatory cells and pro-inflammatory cytokines in the blood, along with higher circulating LPS levels, indicating bacterial toxin leakage. Examination of the intestinal lining showed that PM2.5 exposure reduced the expression of tight junction proteins claudin-1 and occludin, which are critical for maintaining gut barrier integrity. This disruption likely allowed bacterial toxins to enter the bloodstream, fueling systemic inflammation that contributed to aortic damage. Pathway analyses suggested that inflammatory response regulation and reactions to bacterial molecules were central to this process.
This research sheds light on a novel mechanism linking air pollution to cardiovascular disease: inhaled fine particles may damage the gut barrier, permitting bacterial toxins to escape into circulation and exacerbate vascular inflammation and injury. Understanding this gut-aorta axis opens new avenues for exploring how environmental factors influence heart health and suggests that protecting intestinal barrier function could be a strategy to mitigate pollution-related cardiovascular risks. While these findings are currently limited to a mouse model, they provide a valuable framework for future studies in humans and potential interventions.
It is important to note that this study was conducted in mice with relatively short-term exposure to PM2.5, which may not fully replicate human environmental exposures or disease progression. The direct applicability to human health remains to be established through clinical research. Additionally, the complex interactions between air pollution, gut microbiota, and cardiovascular disease require further investigation to confirm causality and identify effective protective measures. Nonetheless, these findings contribute to a growing understanding of how air pollution can affect cardiovascular health beyond the lungs.
Figures
Higher PM2.5 exposure in mice causes more aortic inflammation, tissue damage, and collagen buildup, shown by stained tissue images and cell markers.
PM2.5 exposure weakens the gut barrier and raises harmful bacterial toxin levels in the blood of mice.
Diagram showing how tiny air particles (PM2.5) affect the gut and aorta, involving smooth muscle cells and bacterial toxins (LPS).
Analysis reveals key genes and pathways involved in PM2.5-triggered aortic injury and inflammation using gene data and pathway enrichment tools.

